HomeWorkspaceExposure
Sign in
  • Main View
  • History

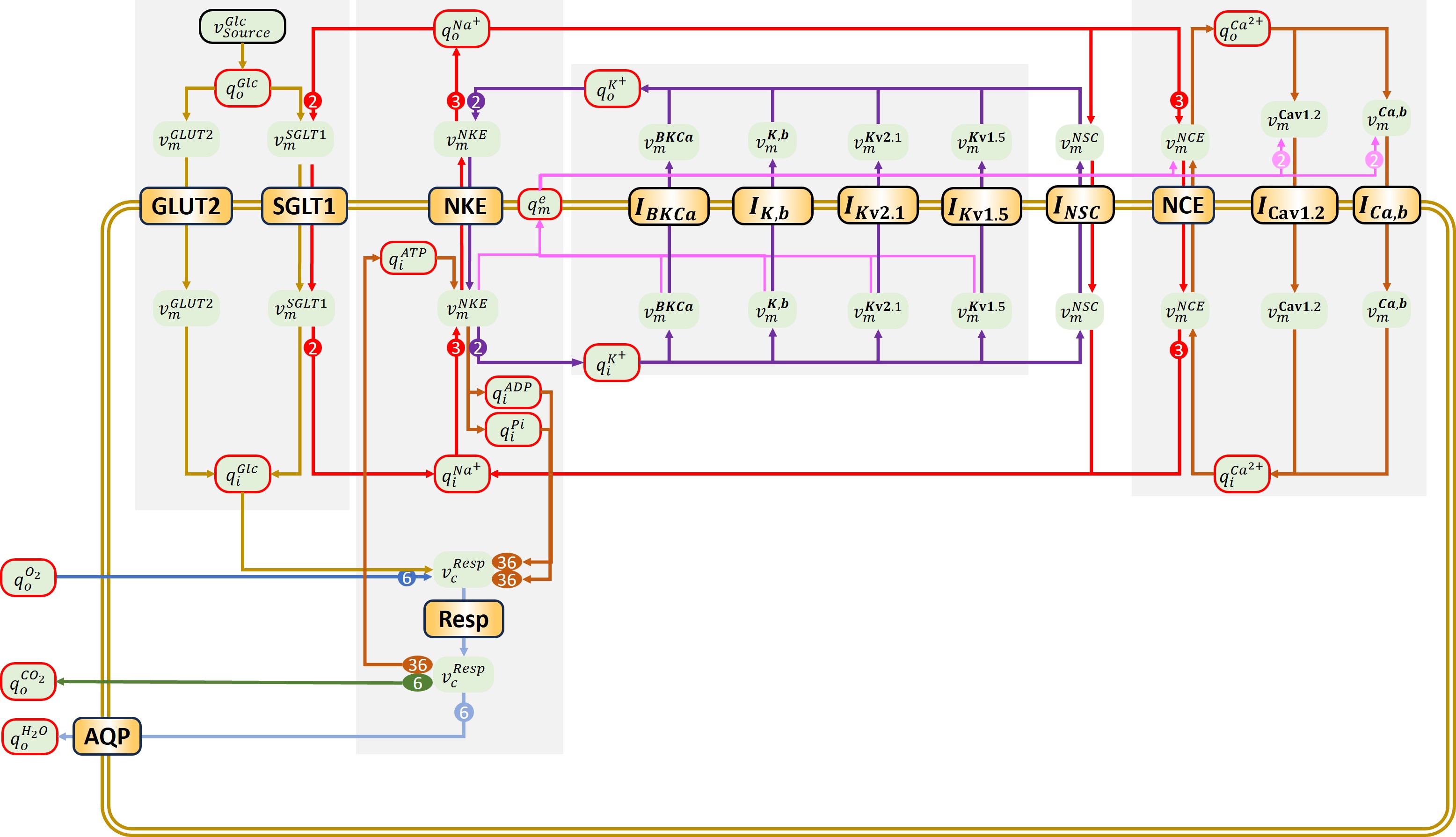
MSM: Cellular scale

FileInfo { size: 523493, binary: true, mime_type: "image/jpeg" }
download

Preview

Copyright 2024 IUPS Physiome Project