HomeWorkspaceExposure
Sign in
  • Main View
  • History

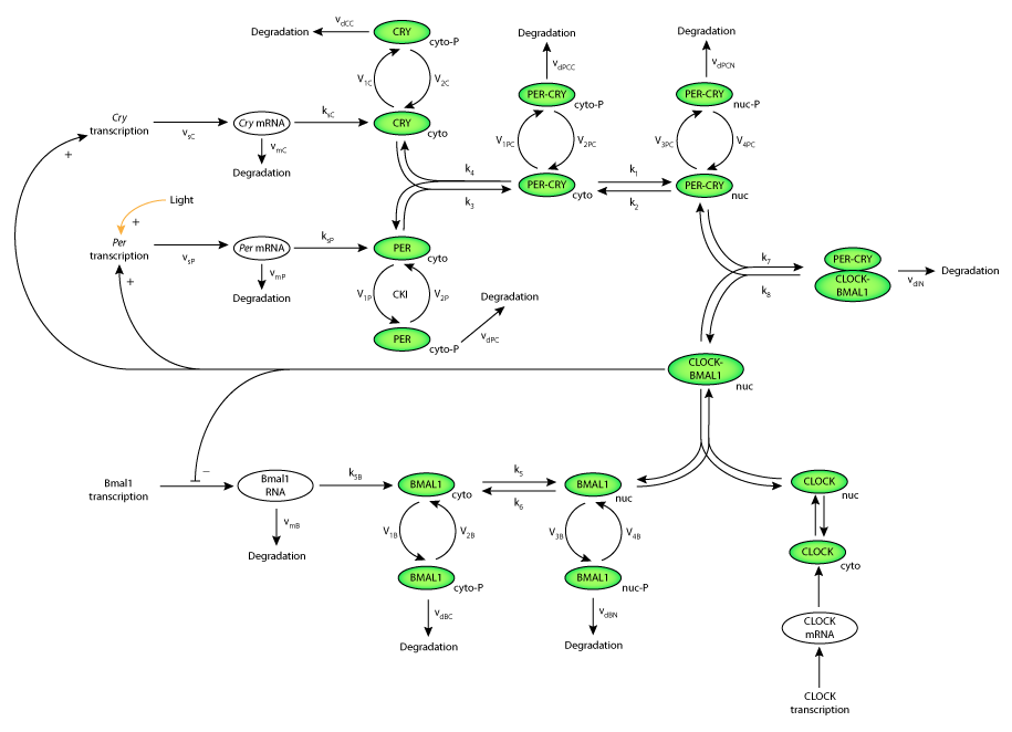
Leloup, Goldbeter, 2004

FileInfo { size: 69699, binary: true, mime_type: "image/png" }
download

Preview

Copyright 2024 IUPS Physiome Project