HomeWorkspaceExposure
Sign in
  • Main View
  • History

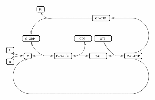
Thomsen, Neubig, 1989

FileInfo { size: 132047, binary: true, mime_type: "image/gif" }
download

Preview

Copyright 2024 IUPS Physiome Project