HomeWorkspaceExposure
Sign in
  • Exposure Top

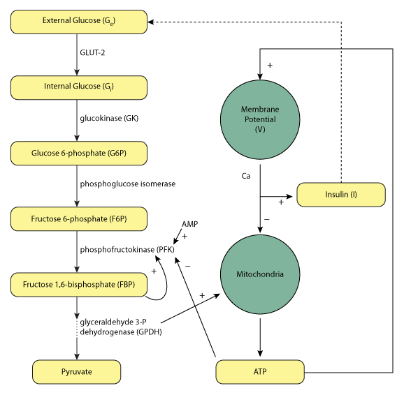
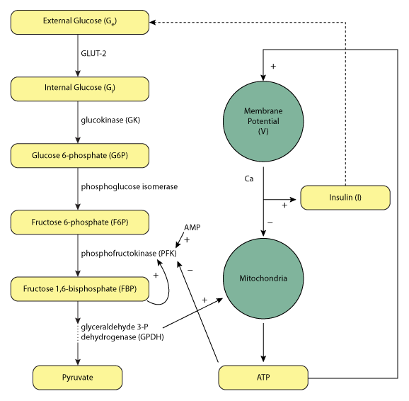
Viewing exposure 855

  • pedersen_2005.png - false
  • pedersen_bertram_sherman_2005.cellml - true
  • pederson_2005.ai - false
  • pederson_2005.png - false
  • pederson_2005.svg - false

Source

Derived from workspace Pedersen, Bertram, Sherman, 2005 at changeset 54a5b1477c85.

Navigation

  • pedersen_bertram_sherman_2005.cellml
Copyright 2024 IUPS Physiome Project