HomeWorkspaceExposure
Sign in
  • Exposure Top

Viewing exposure 157

  • AE1-BG.cellml - true
  • AE1-BG.rst - false
  • AE1-BG.sedml - false
  • AE1.docx - false
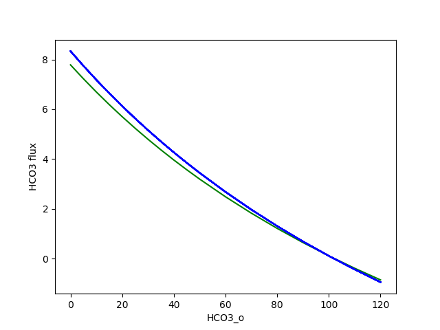
  • Fig3A.py - true
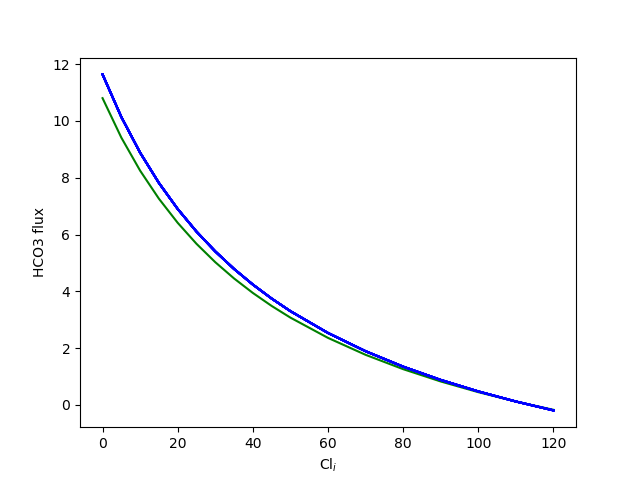
  • Fig3B.py - true
  • Fig3C.py - true
  • Fig3D.py - true
  • Figure3A.png - false
  • Figure3B.png - false
  • Figure3C.png - false
  • Figure3D.png - false
  • Parameters.cellml - true
  • Unit.cellml - true
  • Units.cellml - true
  • Weinstein_2000_AE1.cellml - true
  • Weinstein_2000_AE1_Fig3.cellml - true
  • Weinstein_2000_AE1_Fig3.sedml - false
  • inverse03.py - true
  • schematic-diagram.PNG - false

Source

Derived from workspace AE1-BG at changeset 509a0c339805.

Navigation

  • AE1-BG.cellml
  • Fig3A.py
  • Fig3B.py
  • Fig3C.py
  • Fig3D.py
  • Parameters.cellml
  • Unit.cellml
  • Units.cellml
  • Weinstein_2000_AE1.cellml
  • Weinstein_2000_AE1_Fig3.cellml
  • inverse03.py
Copyright 2024 IUPS Physiome Project