HomeWorkspaceExposure
Sign in
  • Exposure Top

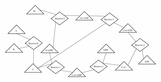
Viewing exposure 954

  • cellml_rendering.gif - false
  • conventional_rendering.gif - false
  • thomsen_neubig_1989.cellml - true
  • thomsen_neubig_1989.png - false

Source

Derived from workspace Thomsen, Neubig, 1989 at changeset c314203710fa.

Navigation

  • thomsen_neubig_1989.cellml
Copyright 2024 IUPS Physiome Project