HomeWorkspaceExposure
Sign in
  • Exposure Top

Viewing exposure 60

  • VSMC.jpg - false
  • VSMC.svg - true
  • readme.rst - false

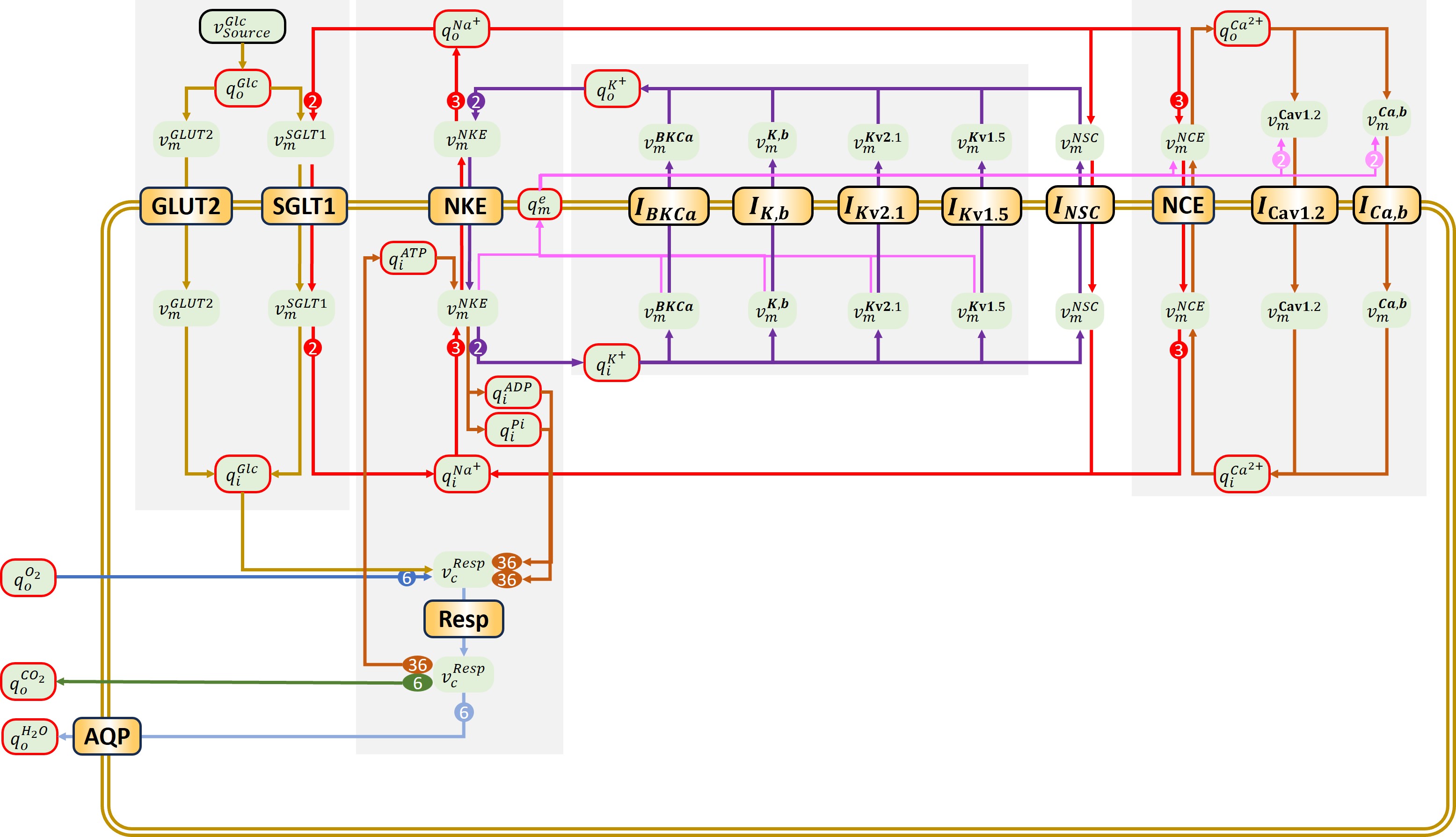
Source

Derived from workspace MSM: Cellular scale at changeset 5dd0396c9575.

Navigation

  • VSMC.svg
Copyright 2024 IUPS Physiome Project